涉外收付汇管理模块详解:如何高效匹配出口报关与外汇收入
引言
随着中国对外贸易的持续发展,企业在进行国际交易时面临日益严格的外汇监管要求。为了帮助企业更好地应对复杂的外汇合规环境,“涉外收付汇管理”模块应运而生。该模块作为国家外汇管理局系统的重要组成部分,旨在提升企业对涉外收入的跟踪能力,并确保其与出口报关单据之间的数据一致性。

对于财务管理人员、税务合规人员以及ERP系统的使用者而言,理解并掌握“涉外收付汇管理模块功能介绍”至关重要。通过该系统,用户可以了解如何实现自动化的外汇收入登记与匹配机制,从而简化出口退税申报流程,降低因数据不一致导致的潜在风险。此外,“外汇管理局涉外收入对账系统操作指南”也为企业提供了清晰的操作指引,有助于提高整体运营效率和合规水平。
涉外收付汇管理模块的核心功能解析
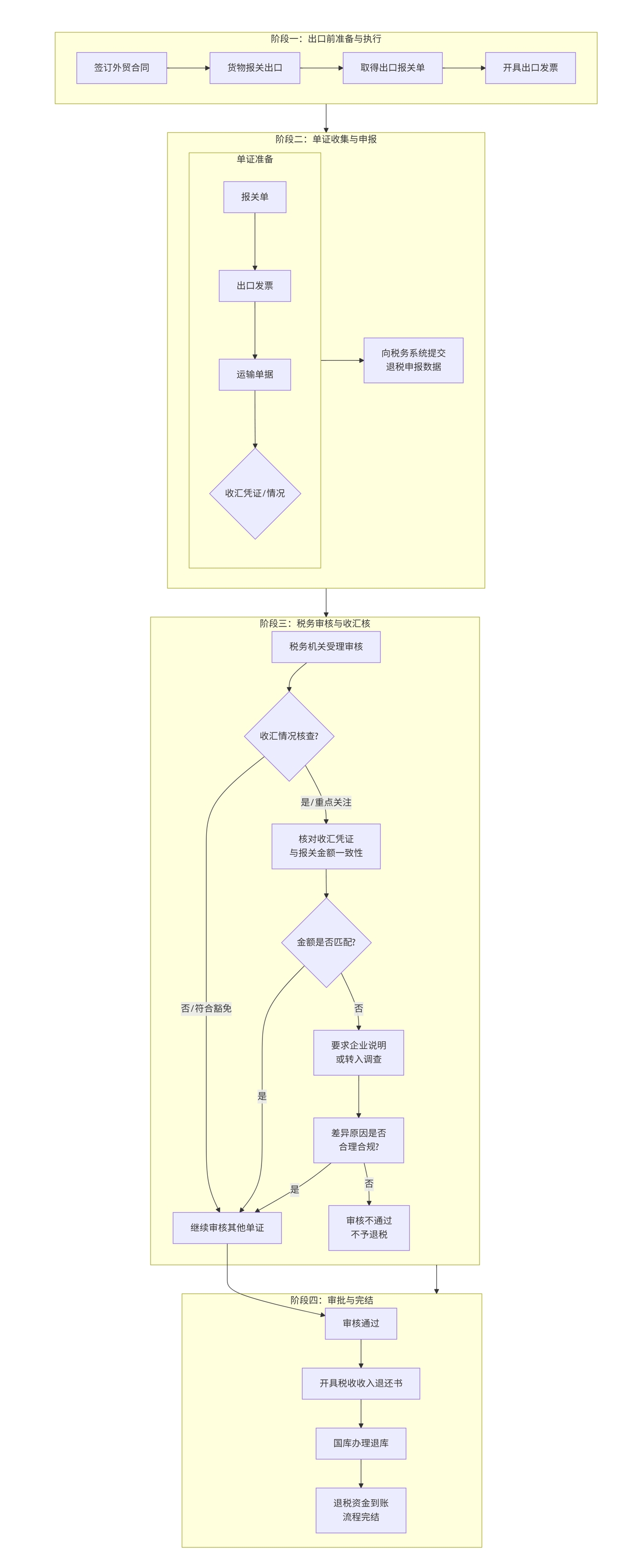
“涉外收付汇管理模块功能介绍”不仅涵盖了外汇收入的记录与追踪,更强调了它在出口业务中的关键作用。该系统能够将企业的外汇到账信息与海关申报单据进行智能比对,从而快速识别是否存在差异或异常情况。
例如,在出口退税过程中,企业必须确保实际收到的外汇金额与报关单上所列货物价值相符。若两者之间出现偏差,可能引发税务审查或退税延迟等问题。“企业如何通过系统自动匹配报关单与涉外收入”这一功能便显得尤为重要。借助系统内置算法,它可以自动抓取相关数据并生成比对报告,大大减少了人工核对的工作量。
此外,该模块还能帮助企业在日常运营中建立更为透明的外汇流水账目,便于审计及后续税务申报工作。通过这种方式,企业不仅能有效避免因信息不对称带来的法律风险,也能提升自身的财务管理水平和信用评级。
出口退税申报中的收汇情况管理方法

在出口退税申报环节,“出口退税申报中的收汇情况管理方法”直接关系到退税流程的顺利进行。由于中国税务部门要求企业在申请出口退税时提供完整的外汇到账凭证,因此如何准确记录并处理涉外收入成为一项重要任务。
“国际贸易中涉外收入与出口货物金额差异处理流程”的存在,使得企业在面对不一致的数据时有章可循。当发现报关单上的金额与实际收款金额存在出入时,系统会自动标记相关记录,并提示用户进行进一步核查。这种机制不仅能及时纠正错误,还能为税务部门提供详实的依据以支持后续审核。
从合规角度看,该模块通过标准化操作流程,确保企业在所有出口业务中都遵循统一的数据管理标准。这不仅提高了内部管理效率,也增强了企业对外汇政策变化的适应能力。
系统操作实务:如何实现自动对账与数据匹配
“外汇管理局涉外收入对账系统操作指南”对于提升企业使用效率具有重要意义。在实际应用中,用户可以通过设定参数规则来启用系统的自动匹配功能。例如,设置时间范围、币种类型、交易金额区间等条件后,系统将自动筛选符合条件的数据并进行比对。
“企业如何通过系统自动匹配报关单与涉外收入”这一过程通常包括以下几个步骤:
1. 登录外汇管理系统,进入“涉外收付汇管理模块”;
2. 选择相应的数据查询范围(如某个月份);
3. 系统将自动生成包含外汇到账记录和出口报关信息的比对表;
4. 用户可查看结果并手动修正任何不一致项。
在处理不匹配的数据时,建议企业设立专门的审核岗位负责核查异常情况。同时,定期更新系统参数也有助于减少误判率,进一步优化业务流程。
结论
综上所述,“涉外收付汇管理模块功能介绍”不仅为企业提供了高效的外汇收入追踪手段,也为出口退税申报创造了便利条件。通过自动化匹配机制和完善的对账功能,该模块有效降低了企业在跨境贸易中面临的数据风险与合规成本。
对于企业而言,积极采用并优化此类管理系统将有助于增强财务管理能力,提升整体竞争力。建议各外贸企业尽快熟悉该系统的操作逻辑,并将其纳入日常管理体系之中,以便更好地应对未来的政策调整与市场挑战。


咨询热线:025-58219855


